kannst du sie mal reservieren?
Beiträge von reN
-
-
gehöre zwar nicht zu den Betroffenen, dennoch mein tiefes Beileid!
-
Würd ich jetz mal bezweifeln, dass man diese Farbe einfach abkratzen kann bzw. das ganze Ibook auseinander nehmen.
-
Wird es als DVD Laufwerk erkannt?
Kann die DVD in einem andern Laufwerk gelesen werden? -
Befindet sich im Ordner eine Video Datei?
Hab genau das selbe Problem mit mehreren Video Dateien die Mediaplayer nicht lesen kann --> VLC kann es.
Kann es ein Treiberkonflikt sein? -
Du meinst die Farbe?
Nö, gefällt mir einfach nicht besonders, hab den Roten gekauft.
Der Weisse hat auch ziemlich stil, aber ist irgendwie etwas zu "pseudo edel".
Ist aber wirklich sehr gut verarbeitet, Gehäuse nicht aus Kunststoff wie bei herkömmlichen Playern -
Welches Board macht ohne Modifikation 1.8V Vcore?
-
Also ich glaube man muss schon Killersushi heissen damit man ne CPU killen kann.
Also nen P4 kriegste ohne Modifaktionen sicherlich nicht tot! Da würd ich jetzt meinen Arsch drauf verwetten!
-
Würd mich auch wunder nehmen warum man sich eine PCI-E Karte zulegt und dann nie braucht, oder verstehen wir unter "gebrauchen" nicht das selbe?
-
sind alle cool

Naja schwarz würd ich persönlich nicht unbedingt nehmen! -
Zitat
Pubertierendes OC'n kann relativ viel Zoff mit Mami und Papi geben.
Wie ist denn das nun wieder zu verstehen?

Also ich würde sowieso wenn du wirklich übertakten willst dir das neuste Bios für dein Board besorgen wie das schon erwähnt wurde.
Dann kannst du deinem CPU und entsprechend deinen Rams die nötige VCore geben, das ist nämlich für die Reboot bzw. das "nicht mehr reagieren" verantwortlich, da der CPU nicht mer genügend Spannung zur verfügung hat um alle Prozesse sauber auszuführen.
Ich weiss jetz nicht wie hoch du mit der Vcore bei deinem Board kommst.
Hab das Gigabyte 8KNXP und bei dem ist der vcore ohne Modifikation z.B. auf <1.6V begrenzt. -
Kauf dir den Sony HW5!
klein, resistent, super klang, lange akkulaufzeit, preis < 400.- und er hat 20GB -
-
Es gibt bereits einen Thread über gesuchte Liedtitel, benutze das nächste mal bitte diesen.
-
-
-

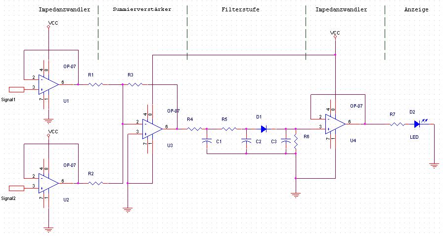
Kann ich jetzt so direkt nicht sagen was da für Eingangsspannungen angenommen werden.
Wahrscheindlich kommste hier mit dem Motto "probieren geht über studieren" am schnellsten ans Ziel.Woher haste diese Schaltung eigentlich? Und wie sollte sie funktionieren? bzw. welchen Zweck erfüllt sie? Die ersten 2 OP's sind da um die Quelle nicht zu belasten, danach werden die Signale überlagert - willst du das so? Weiss jetz nicht welchen Effekt das hat.
-
Du kannst ja Ganzzahlen oder Fliesskommazahlen ausgeben.
Ich hab ein kleines Programm geschrieben welches nach der Leibniz Formel den Wert von PI ermittelt.
Nun gibt es mir aber nur eine bistimmte Anzahl Stellen hinter dem Komma aus, möglicherweise weil die anderen Null sind.
Wie kann ich ihm sagen, dass er auch Nullen ausgeben soll.Hier sonst den Quellcode:
#include <iostream>
#include <stdlib.h>
#include <cmath>
#include <conio.h>using namespace std;
int main()
{
float n=3,max;
long double pi=1.00000;routine: cout << "PI calculator\n\n";
cout << "maximaler Nenner der Leibniz Addition: ";
cin >> max;
while(n<max){
pi=pi-(1.0000/n)+(1.0000/(n+2));
n+=4;
cout << "n=" << n << " : " << (long double)(pi*4.0) << endl;
}
getch();
goto routine;
} -
Wie kann ich in C++ bestimmen wie viele Kommastellen angezeigt werden und dass auch Nullen hinter dem Komma angezeigt werden?
-
Eigentlich ist dual supply hauptsächlich bei AC Spannungen im Einsatz, da singel keine negativen Spannungen ausgeben kann.
Da deine LED's aber nur mit positiver Spannung versorgt werden müssen reicht singel.
Versuch mal was über die Ausgangsleistung deiner Karte herauszufinden, am besten die Spannungsspitzen.Wie viele LED's werdens denn sein? Und welchen Zweck erfüllen sie?