Hallöle zusammen
Ich suche ein Tool womit ich Logik-Schaltpläne zeichnen kann. Praktisch wäre natürlich ein Add-In für Word oder Visio (Schablone mit Bauteilen).
Das Ganze sollte IEC-Symbole haben.
Danke euch schon mal.
Grüsse
Chiuchä
Hallöle zusammen
Ich suche ein Tool womit ich Logik-Schaltpläne zeichnen kann. Praktisch wäre natürlich ein Add-In für Word oder Visio (Schablone mit Bauteilen).
Das Ganze sollte IEC-Symbole haben.
Danke euch schon mal.
Grüsse
Chiuchä
Wie wärs mir Edison? ![]()
Ich deute dein Gap-Smiley mal als Gag ![]()
http://www.ilt.be/afbeeldingen/software/crocodile_clips.gif
scheint ja wirklich das zu sein, was ich suche^^
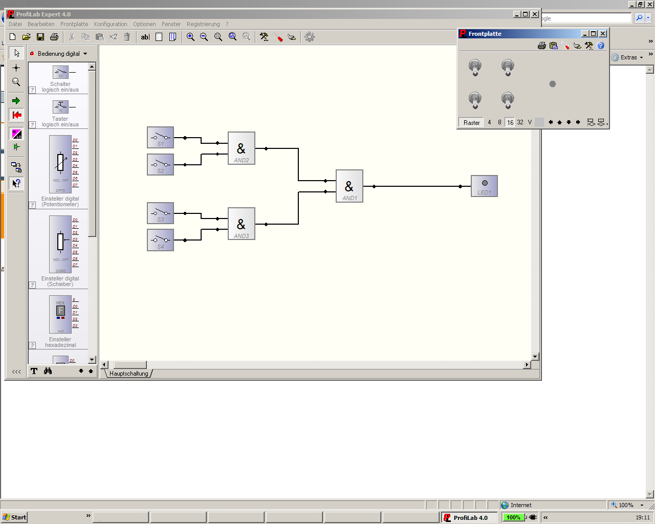
Was für Logikpläne meinst du genau?
Sowas wie auf den Bildern?
Falls ja, saug dir Logosoft, in der Demoversion hast du auch den vollen Funktionsumfang, kannst das Programm einfach nicht auf die Steuerung runterladen, was du ja nicht brauchst. Eine Simulation ist auch dabei und du hast alle wichtigen Logikbausteine;)


Sowas?
Jo, sieht schon mal nicht sooo schlecht aus. 'Gäbig' wäre eigentlich das Programm OrCAD - aber da sind leider nur die Amerikanischen Symbole dabei.