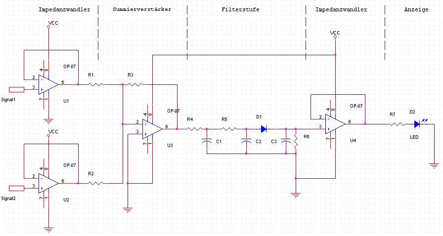
• also...die ersten 2 ops summieren die eingänge (stereo)...beim 3. op bin ich mir nicht mehr ganz sich...danach kommt der tiefpass, welcher nur die tiefen frequenzen durch lässt...dann wird das ganze noch gleichgerichtet...und zum schluss noch integriert, damit's nicht so hektisch flackert...



    hab das ding zusammen mit meinem elektronik lehrer aufgezeichnet...

    Let's mod something !
    Intel Core i7 12700K - Asus PRIME Z690-A - Kingston FURY Renegade 6000 MHz 2x 16 GB - MSI GeForce RTX 3090 GAMING X TRIO -
    be quiet! Silent Base 800 - Pure Rock CPU Cooler - System Power 8

    Einmal editiert, zuletzt von melloman ()

  • Ich würde dir folgende Dimensionierung vorschlagen.


    R1=R2
    R3=(R1+R2)*n
    R4=R5
    C4=C5
    C3 nicht zu gross ca. 100uF/V
    R6 ausprobieren


    *angaben ohne Gewähr da ich die Eingangsspannung nicht kenne!

    Das ist auf gut Deutsch "Bullshit"

  • könntest du evtl. ne liste mit werten schreiben, wie du sie nehmen würdest ? :gap

    Let's mod something !
    Intel Core i7 12700K - Asus PRIME Z690-A - Kingston FURY Renegade 6000 MHz 2x 16 GB - MSI GeForce RTX 3090 GAMING X TRIO -
    be quiet! Silent Base 800 - Pure Rock CPU Cooler - System Power 8