verschiede Lichtmod per Drehschalter auswählen

  • Hoi erstmal,


    also ich habe für meinen Mod vor, hinten für diverse Drehschalter anzuschliessen, um damit die art des leuchtens auszuwählen.


    Dabei sollen folgende Modi auswählbar sein:
    0 - aus
    1 - dauer an
    2 - faden
    3 - zeitversetzt faden
    4 - Soundsteuerung
    5 - Stroboskop
    6 - Lauflicht



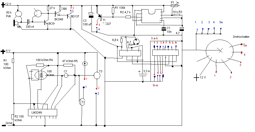
    Nun wollte habe ich mir hier http://www.moddingtech.de/tut_lichteffekte_de,59.html angeschaut, wie ich das machen kann. Ich habe auch schon eine Idee, wie der komplette Schaltkreis aussehen soll (siehe Anhang) und ich wollte fragen, ob dies so funktioniert, oder ob es evtl. elegantere methoden gibt.

  • ich verstehe zwar nicht viel von Elektronik, aber ich würde versuchen, dass ganze mit einem Mikrocontroller zu lösen, welche alle Modi ausgeben kann, und nicht wie bei dir im Schema mit verschiedenen "Elementen". (Dafür müsstest du aber auch selber programmieren...).


    Falls ich was falsch interpretiert oder gelesen habe, meinen Eintrag nicht beachten...

  • wenn du das wirklich "Hardware-mässig" (also ohne Mikrocontroller) lösen willst, musst du die verschiedenen Schaltungen mit Dioden voneinander trennen und die Spannung für die verschiedenen Versionen 2 Polig An/abschalten
    Das gibt dann aber ne Menge Arbeit


    Allein desshalb denke ich wird dein gezeichneter Plan nicht funktionieren


    Auf dem Pic siehst du wie ich 2 verschiedene Lauflichter für die selben Leds verwendet habe:


    Das ganze ist also möglich (auch mit einem Drehschalter, dann müssen aber noch n paar Relais zusätzlich in die Schaltung)


    Wie du das ganze mit einem Mikrocontroller lösen kannst, kann ich dir leider noch nicht sagen :/

    Blue Label wird sicher nöd is Cola gleert!

  • Bitte brauch ein mikrocontroller...sonst lötest du ins unendliche!!!
    Mit einem uC und ein paar LEDS ist die ganze sache in unter 30min programmiert und fertig! Löten noch so 1h dann fertig...aber Frage, hast du schonmal was mit einem uC gemacht?

  • ne, noch nie etwas damit gemacht.


    programmieren kann ich, aber wie programmiere ich einen microcontroller?


    und welchen nehme ich am besten für mein problem??? und wie muss ich das löten?


    also elektrotechnik ist absolut nicht mein bereich, ich bin für jede art von hilfe dankbar


    mfg
    Marcel

  • Zitat

    Original von Fice
    programmieren kann ich


    Eine etwas gewagte Aussage wenn man bedenkt wieviele Programmiersprachen es gibt.
    uP werden im allgemeinen in C programmiert, kannst das ganze aber auch in Assembler schreiben.


    Einen Test uP kriegste auf www.microchip.com allerdings fehlt dir wohl der Brenner. Darf ich fragen was du beruflich machst?

    Das ist auf gut Deutsch "Bullshit"

  • also C/C++ kann ich.


    Beruflich, nunja mache gerade Fachabitur (komme aus Deutschland, kA wie es bei euch da aus sieht...) und da hab ich mo/die schule, rest der woche praktikum in einer Softwarefirma.


    Brenner? also ich gehe mal davon aus, das ich so einen nicht habe.


    Mit dem Test uP (was immer uP heisst), welche Auflagen oder so gibt es denn da?

  • bevor ich nen neuen Thread eröffne, gibt es LCDs mit rotem hintergrund???? ich finde nämlich nichts.
    Wenn ja, habt ihr evtl nen Link (egal ob zu einem Produkt, oder einem Tutorial wie man es umbauen kann)


  • Ein Brenner, in diesem Fall PicBrenner ist eine Schaltung die den uP(MicroProszessor) mit dem von dir geschriebenen Programm beschreibt, es also auf den Prozessor brennt.
    Bei microchip bekommste glaub ich 3 wiederbeschreibbare PICs.


    Es hat aber sicherlich jemand hier einen PicBrenner dem du dein Programm und den PIC schicken könntest.

    Das ist auf gut Deutsch "Bullshit"

  • Hmmm, also ich habe mich mal versucht schlau zu machen, finde aber keinen gescheiten einstieg.


    Also erstmal, welche Mikroprozessorfamilie eignet sich für mein Vorhaben und ist nicht overdressed??


    Und wenn ich die ganzen Sachen wie Brenner und so besorgen muss, wird das nicht etwas teurer???


    ist da meine ursprüngliche variante doch etwas angenehmer (weniger einarbeitungszeit, dafür halt etliches mehr an lötarbeit)

  • Habe ein PIC brenner für die komplette PIC18er familie und ein PIC16 brenner...falls du PICS brauchst, oder Hilfre beim Programmieren dann meld dich doch einfach mal. Alle übrigen Bauteile kann ich dir auch besorgen! Achja ein Compiler solltest du auch noch haben, am besten den von Microchip Mplab IDE 7.5, und der C18 compiler, reicht alle mal für deine Applikation (ist nur für den 18er aber...) für den 16er hätte ich dir auch eine Lösung...sonst meine msn ist drunkensmirf@hotmail.com

  • Kauf dir einen Mikrocontroller-Bausatz. Dort musst du nicths brennen, sondern das Programmiermodul einerseits am Mikrocontroller anschliessen und andererseits per USB/seriell am PC, und fertig!


    In der Schule hatten wir einen Silicon Laboratories DevKit mit dem 8051 MCU verwendet. Dies ist zwar nicht gerade der beste Mikrocontroller, aber man kann doch schon sehr viele Aufgaben lösen.


    Ansonsten guck dir die Conrad-Module an. Hab selber so eins drin, programmiert von OOR

  • also, ich wollte nicht direkt was kaufen, sondern habe erstmal versucht mich etwas mit dem thema zu beschäftigen: Fehlanzeige, ist mir irgendwie zu hoch :(


    Vllt. könnt ihr mir ja tipps geben.


    Ich gebe nochmal meinen Plan zum besten:


    Ich habe 8 Lichterketten. Ich möchte diese Lichterketten mi 8 Drehschaltern steuern. Wenn ich bei Lichterkette_a und Lichterkette_b auf Stroboskop gestellt habe, dann sollen die genau gleichzeitig blinken.


    Die Modis gibt es ja oben schon.


    Nun meine Frage, nach welchen Schlagwörtern muss ich denn Suchen, oder wer kann mir konkrete Tipps zu dem Problem geben???


    br@insc@n: Deine DiY Lichtersteuerung finde ich auch geil, würdest du die Schaltpläne veröffentlichen? Und kann man diese Schaltung modifizieren, dass man anstatt die Lichter an/aus schalten kann, diese auch mit verschiedenen Modi steuern kann?